劲爆体育

劲爆体育

当前位置 :   主页 >政府信息公开>文件中心>政策解读

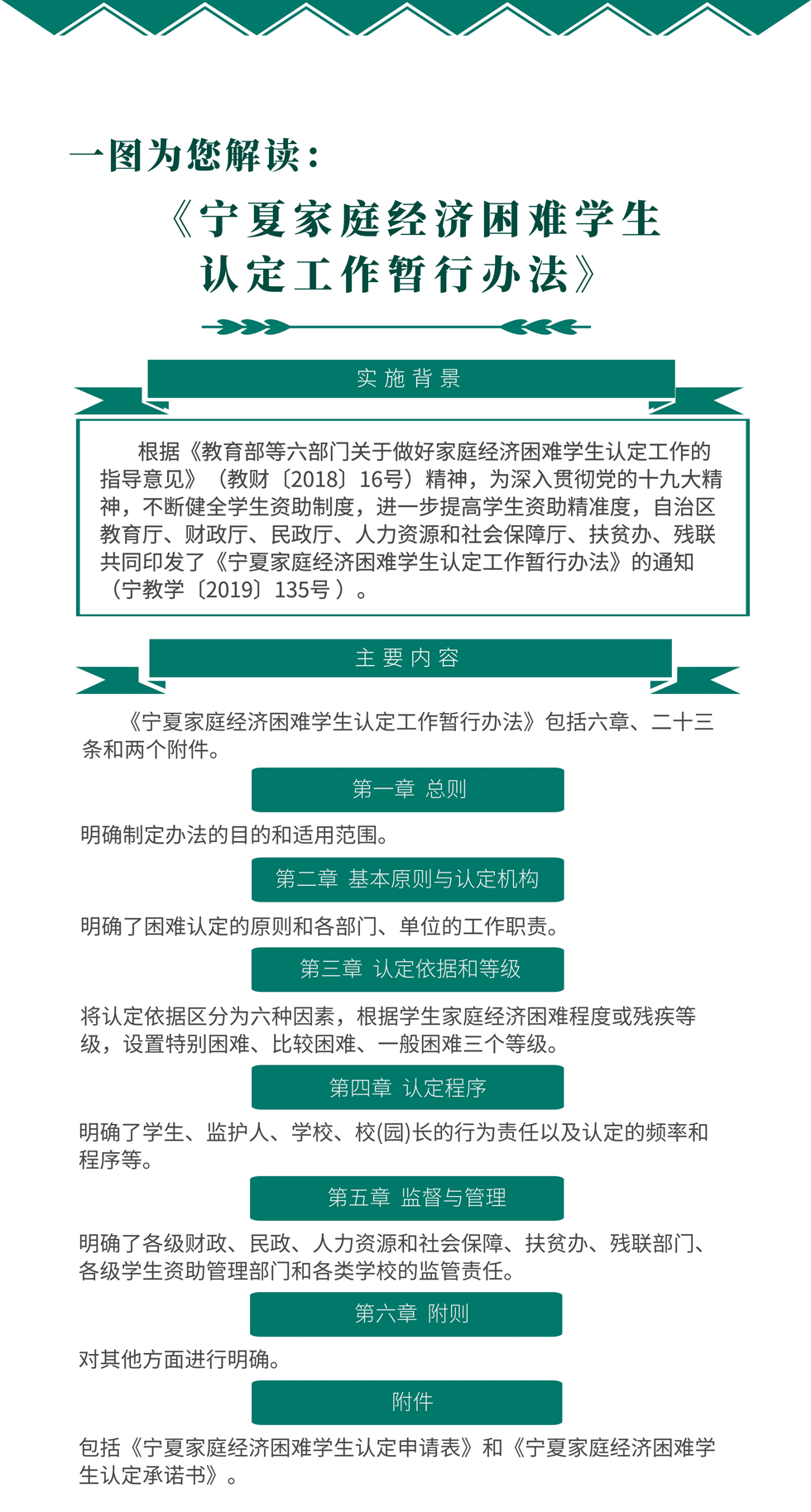
一图读懂《宁夏家庭经济困难学生认定工作暂行办法》

解读方式 图文方式 生成日期 2023-02-03
来源 劲爆体育 厅 解读单位 劲爆体育 厅

劲爆体育

劲爆体育

劲爆体育

劲爆体育

劲爆体育


扫一扫在手机打开当前页

劲爆体育

中国政府网    |    登录个人中心       网站支持IPV6

主办单位:劲爆体育-劲爆体育直播       网站地图

宁ICP备10000726号 宁公网安备64010602000544号       网站标识码:6400000030

版权所有:劲爆体育-劲爆体育直播 联系电话:0951-5559064